Policy advice
2015-08-24 ÔĶÁ´ÎÊý: 3631
¹úÎñÔº¿ËÈÕÓ¡·¢ÁË¡¶»ù±¾ÑøÀϰü¹Ü»ù½ðͶ×ÊÖÎÀí²½·¥¡·¡£¡£¡£¡£¡£¡£¡£Í¨ÖªÒªÇó¸÷Ê¡¡¢×ÔÖÎÇø¡¢Ö±Ï½ÊÐÈËÃñÕþ¸®£¬£¬£¬£¬¹úÎñÔº¸÷²¿Î¯¡¢¸÷Ö±Êô»ú¹¹ÈÏÕæ¹á³¹Ö´ÐС¶»ù±¾ÑøÀϰü¹Ü»ù½ðͶ×ÊÖÎÀí²½·¥¡·¡£¡£¡£¡£¡£¡£¡£
ÒÔÏÂΪ¡¶»ù±¾ÑøÀϰü¹Ü»ù½ðͶ×ÊÖÎÀí²½·¥¡·È«ÎÄ£º
»ù±¾ÑøÀϰü¹Ü»ù½ðͶ×ÊÖÎÀí²½·¥
µÚÒ»Õ ×Ü Ôò
µÚÒ»Ìõ ΪÁ˹淶»ù±¾ÑøÀϰü¹Ü»ù½ðͶ×ÊÖÎÀíÐÐΪ£¬£¬£¬£¬±£»£»£»£»£»£»£»¤»ù½ðίÍÐÈ˼°Ïà¹Øµ±ÊÂÈ˵ÄÕýµ±È¨Ò棬£¬£¬£¬Æ¾Ö¤Éç»á°ü¹Ü·¨¡¢ÀͶ¯·¨¡¢Ö¤È¯Í¶×Ê»ù½ð·¨¡¢ÐÅÍз¨¡¢ÌõÔ¼·¨µÈÖ´ÂÉÀýÔòºÍ¹úÎñÔºÓйػ®¶¨£¬£¬£¬£¬Öƶ©±¾²½·¥¡£¡£¡£¡£¡£¡£¡£
µÚ¶þÌõ ±¾²½·¥Ëù³Æ»ù±¾ÑøÀϰü¹Ü»ù½ð(ÒÔϼò³ÆÑøÀÏ»ù½ð)£¬£¬£¬£¬°üÀ¨ÆóÒµÖ°¹¤¡¢»ú¹ØÊÂÒµµ¥Î»ÊÂÇéÖ°Ô±ºÍ³ÇÏçסÃñÑøÀÏ»ù½ð¡£¡£¡£¡£¡£¡£¡£
µÚÈýÌõ ¸÷Ê¡¡¢×ÔÖÎÇø¡¢Ö±Ï½ÊÐÑøÀÏ»ù½ð½áÓà¶î£¬£¬£¬£¬¿Éƾ֤±¾²½·¥»®¶¨£¬£¬£¬£¬Ô¤ÁôÒ»¶¨Ö§¸¶ÓöȺ󣬣¬£¬£¬È·¶¨ÏêϸͶ×ʶî¶È£¬£¬£¬£¬Î¯Íиø¹úÎñÔºÊÚȨµÄ»ú¹¹¾ÙÐÐͶ×ÊÔËÓª¡£¡£¡£¡£¡£¡£¡£Î¯ÍÐͶ×ʵÄ×ʽð¶î¶È¡¢»®³öºÍ»®»ØµÈÊÂÏ£¬£¬£¬ÒªÏòÈËÁ¦×ÊÔ´Éç»á°ü¹Ü²¿¡¢²ÆÎñ²¿±¨¸æ¡£¡£¡£¡£¡£¡£¡£
µÚËÄÌõ ÑøÀÏ»ù½ðͶ×ÊÓ¦µ±¼á³ÖÊг¡»¯¡¢¶àÔª»¯¡¢×¨Òµ»¯µÄÔÔò£¬£¬£¬£¬È·±£×ʲúÇå¾²£¬£¬£¬£¬ÊµÏÖ±£ÖµÔöÖµ¡£¡£¡£¡£¡£¡£¡£
µÚÎåÌõ ÑøÀÏ»ù½ðͶ×ÊίÍÐÈË(ÒÔϼò³ÆÎ¯ÍÐÈË)ÓëÑøÀÏ»ù½ðͶ×ÊÊÜÍлú¹¹(ÒÔϼò³ÆÊÜÍлú¹¹)Ç©ÊðίÍÐͶ×ÊÌõÔ¼£¬£¬£¬£¬ÊÜÍлú¹¹ÓëÑøÀÏ»ù½ðÍйܻú¹¹(ÒÔϼò³ÆÍйܻú¹¹)Ç©ÊðÍйÜÌõÔ¼¡¢ÓëÑøÀÏ»ù½ðͶ×ÊÖÎÀí»ú¹¹(ÒÔϼò³ÆÍ¶×ÊÖÎÀí»ú¹¹)Ç©ÊðͶ×ÊÖÎÀíÌõÔ¼¡£¡£¡£¡£¡£¡£¡£
ίÍÐÈË¡¢ÊÜÍлú¹¹¡¢Íйܻú¹¹¡¢Í¶×ÊÖÎÀí»ú¹¹µÄȨÁ¦ÒåÎñ£¬£¬£¬£¬×ñÕÕ±¾²½·¥ÔÚÑøÀÏ»ù½ðίÍÐͶ×ÊÌõÔ¼¡¢ÍйÜÌõÔ¼ºÍͶ×ÊÖÎÀíÌõÔ¼ÖÐÔ¼¶¨¡£¡£¡£¡£¡£¡£¡£
µÚÁùÌõ ÑøÀÏ»ù½ð×ʲú×ÔÁ¦ÓÚίÍÐÈË¡¢ÊÜÍлú¹¹¡¢Íйܻú¹¹¡¢Í¶×ÊÖÎÀí»ú¹¹µÄ¹ÌÓй¤Òµ¼°ÆäÖÎÀíµÄÆäËû¹¤Òµ¡£¡£¡£¡£¡£¡£¡£Î¯ÍÐÈË¡¢ÊÜÍлú¹¹¡¢Íйܻú¹¹¡¢Í¶×ÊÖÎÀí»ú¹¹²»µÃ½«ÑøÀÏ»ù½ð×ʲú¹éÈëÆä¹ÌÓй¤Òµ¡£¡£¡£¡£¡£¡£¡£
µÚÆßÌõ ίÍÐÈË¡¢ÊÜÍлú¹¹¡¢Íйܻú¹¹¡¢Í¶×ÊÖÎÀí»ú¹¹ÒòÑøÀÏ»ù½ð×ʲúµÄÖÎÀí¡¢ÔËÓª»òÕ߯äËûÇéÐÎÈ¡µÃµÄ¹¤ÒµºÍÊÕÒæ¹éÈëÑøÀÏ»ù½ð×ʲú£¬£¬£¬£¬È¨Òæ¹éÑøÀÏ»ù½ðËùÓС£¡£¡£¡£¡£¡£¡£
µÚ°ËÌõ ÊÜÍлú¹¹¡¢Íйܻú¹¹¡¢Í¶×ÊÖÎÀí»ú¹¹ºÍÆäËûÎªÑøÀÏ»ù½ðͶ×ÊÖÎÀíÌṩЧÀ͵ķ¨ÈË»òÕ߯äËû×éÖ¯ÒòÒÀ·¨ÇýÖð¡¢±»ÒÀ·¨×÷·Ï»òÕß±»ÒÀ·¨Ðû¸æÐÝÒµµÈÔµ¹ÊÔÓɾÙÐÐÕûÀíµÄ£¬£¬£¬£¬»ù½ð×ʲú²»ÊôÓÚÆäÕûÀí¹¤Òµ¡£¡£¡£¡£¡£¡£¡£
µÚ¾ÅÌõ ÑøÀÏ»ù½ð×ʲúµÄծȨ£¬£¬£¬£¬²»µÃÓëίÍÐÈË¡¢ÊÜÍлú¹¹¡¢Íйܻú¹¹¡¢Í¶×ÊÖÎÀí»ú¹¹ºÍÆäËûÎªÑøÀÏ»ù½ðͶ×ÊÖÎÀíÌṩЧÀ͵Ä×ÔÈ»ÈË¡¢·¨ÈË»òÕ߯äËû×éÖ¯¹ÌÓй¤ÒµµÄÕ®ÎñÏ໥µÖÏú£»£»£»£»£»£»£»ÑøÀÏ»ù½ð²î±ðͶ×Ê×éºÏ»ù½ð×ʲúµÄծȨծÎñ£¬£¬£¬£¬²»µÃÏ໥µÖÏú¡£¡£¡£¡£¡£¡£¡£
µÚÊ®Ìõ ÑøÀÏ»ù½ð×ʲúµÄÕ®ÎñÓÉ»ù½ð×ʲú×Ô¼º¼ç¸º¡£¡£¡£¡£¡£¡£¡£·ÇÒòÑøÀÏ»ù½ð×ʲú×Ô¼º¼ç¸ºµÄÕ®Îñ£¬£¬£¬£¬²»µÃ¶Ô»ù½ð×ʲúÇ¿ÖÆÖ´ÐС£¡£¡£¡£¡£¡£¡£
µÚʮһÌõ ÑøÀÏ»ù½ðͶ×ÊÆ¾Ö¤¹ú¼Ò»®¶¨ÏíÊÜ˰ÊÕÓŻݡ£¡£¡£¡£¡£¡£¡£Ïêϸ²½·¥ÓɲÆÎñ²¿»áͬÓйز¿·ÖÁíÐÐÖÆ¶©¡£¡£¡£¡£¡£¡£¡£
µÚÊ®¶þÌõ ¹ú¼Ò¶ÔÑøÀÏ»ù½ðͶ×ÊʵÑéÑÏ¿áî¿Ïµ¡£¡£¡£¡£¡£¡£¡£ÑøÀÏ»ù½ðͶ×ÊÓ¦µ±ÑÏ¿á×ñÊØÏà¹ØÖ´ÂÉÀýÔò£¬£¬£¬£¬ÑϽû´ÓÊÂÄÚÄ»ÉúÒ⡢ʹÓÃδ¹ûÕæÐÅÏ¢ÉúÒ⡢ʹÓÃÊг¡µÈÎ¥·¨ÐÐΪ£¬£¬£¬£¬ÑϽûͨ¹ý¹ØÁªÉúÒâµÈËðº¦ÑøÀÏ»ù½ð¼°ËûÈËÀûÒæ¡¢»ñÈ¡²»Õýµ±ÀûÒæ¡£¡£¡£¡£¡£¡£¡£ÈκÎ×éÖ¯ºÍСÎÒ˽¼Ò²»µÃ̰ÎÛ¡¢ÇÖÕ¼¡¢Å²ÓÃͶ×ÊÔËÓªµÄÑøÀÏ»ù½ð¡£¡£¡£¡£¡£¡£¡£
µÚ¶þÕ ί ÍÐ ÈË
µÚÊ®ÈýÌõ Ê¡¡¢×ÔÖÎÇø¡¢Ö±Ï½ÊÐÈËÃñÕþ¸®×÷ÎªÑøÀÏ»ù½ðίÍÐͶ×ʵÄίÍÐÈË£¬£¬£¬£¬¿ÉÖ¸¶¨Ê¡¼¶Éç»á°ü¹ÜÐÐÕþ²¿·Ö¡¢²ÆÎñ²¿·Ö³Ð°ìÏêϸÊÂÎñ¡£¡£¡£¡£¡£¡£¡£
µÚÊ®ËÄÌõ ίÍÐÈËÓ¦µ±ÍÆÐÐÏÂÁÐÖ°Ôð£º
(Ò»)ÖÆ¶©ÑøÀÏ»ù½ð¹é¼¯²½·¥£¬£¬£¬£¬½«Í¶×ÊÔËÓªµÄÑøÀÏ»ù½ð¹é¼¯µ½Ê¡¼¶Éç»á°ü¹Ü»ù½ð²ÆÎñר»§¡£¡£¡£¡£¡£¡£¡£
(¶þ)ÓëÊÜÍлú¹¹Ç©ÊðÑøÀÏ»ù½ðίÍÐͶ×ÊÌõÔ¼¡£¡£¡£¡£¡£¡£¡£
(Èý)ÏòÊÜÍлú¹¹»®²¦Î¯ÍÐͶ×Ê×ʽ𣻣»£»£»£»£»£»ÏòÊÜÍлú¹¹Ï´ﻮ»ØÎ¯ÍÐͶ×Ê×ʽðµÄÖ¸Á£¬£¬£¬ÎüÊÕ»®»ØµÄͶ×Ê×ʽ𡣡£¡£¡£¡£¡£¡£
(ËÄ)ƾ֤ÊÜÍлú¹¹Ìá½»µÄÑøÀÏ»ù½ðÊÕÒæÂÊ£¬£¬£¬£¬¾ÙÐÐÑøÀÏ»ù½ðµÄ¼ÇÕË¡¢½áËãºÍÊÕÒæ·ÖÅÉ¡£¡£¡£¡£¡£¡£¡£
(Îå)°´ÆÚ»ã×ÜÑøÀÏ»ù½ðͶ×ÊÖÎÀíÇéÐΣ¬£¬£¬£¬²¢ÒÔÊʵ±·½·¨ÏòÉç»áÐû²¼¡£¡£¡£¡£¡£¡£¡£
(Áù)¹ú¼Ò»®¶¨ºÍÌõÔ¼Ô¼¶¨µÄÆäËûÖ°Ô𡣡£¡£¡£¡£¡£¡£
µÚÈýÕ ÊÜÍлú¹¹
µÚÊ®ÎåÌõ ±¾²½·¥Ëù³ÆÊÜÍлú¹¹£¬£¬£¬£¬ÊÇÖ¸¹ú¼ÒÉèÁ¢¡¢¹úÎñÔºÊÚȨµÄÑøÀÏ»ù½ðÖÎÀí»ú¹¹¡£¡£¡£¡£¡£¡£¡£
µÚÊ®ÁùÌõ ÊÜÍлú¹¹Ó¦µ±ÍÆÐÐÏÂÁÐÖ°Ôð£º
(Ò»)½¨Éè½¡È«ÑøÀÏ»ù½ðÊÜÍÐͶ×ÊÄÚ²¿ÖÎÀíÖÆ¶È¡¢Î£º¦ÖÎÀíÖÆ¶ÈºÍ¼¨Ð§ÆÀ¹À²½·¥¡£¡£¡£¡£¡£¡£¡£
(¶þ)Ñ¡Ôñ¡¢¼àÊÓ¡¢Ìæ»»Íйܻú¹¹¡¢Í¶×ÊÖÎÀí»ú¹¹¡£¡£¡£¡£¡£¡£¡£
(Èý)ÖÆ¶©ÑøÀÏ»ù½ðͶ×ÊÔËÓªÕ½ÂÔ²¢×é֯ʵÑé¡£¡£¡£¡£¡£¡£¡£
(ËÄ)ƾ֤ίÍÐͶ×ÊÌõÔ¼ÎüÊÕίÍÐÈË»®²¦µÄίÍÐͶ×Ê×ʽ𣻣»£»£»£»£»£»Æ¾Ö¤Î¯ÍÐÈË֪ͨ»®³öίÍÐͶ×Ê×ʽ𡣡£¡£¡£¡£¡£¡£
(Îå)½ÓÊÜίÍÐÈËÅÌÎÊ£¬£¬£¬£¬°´ÆÚÏòίÍÐÈËÌá½»ÑøÀÏ»ù½ðÖÎÀíºÍ²ÆÎñ»á¼Æ±¨¸æ£»£»£»£»£»£»£»±¬·¢ÖØ´óÊÂÎñʱ£¬£¬£¬£¬ÊµÊ±ÏòίÍÐÈ˺ÍÓйØî¿Ïµ²¿·Ö±¨¸æ£»£»£»£»£»£»£»°´ÆÚÏò¹úÎñÔºÓйØÖ÷¹Ü²¿·ÖÌá½»¿ªÕ¹ÑøÀÏ»ù½ðÊÜÍÐÖÎÀíÓªÒµÇéÐεı¨¸æ£»£»£»£»£»£»£»°´ÆÚÏòÉç»áÐû²¼ÑøÀÏ»ù½ðͶ×ÊÇéÐΡ£¡£¡£¡£¡£¡£¡£
(Áù)ƾ֤ÍйÜÌõÔ¼¡¢Í¶×ÊÖÎÀíÌõÔ¼¶ÔÑøÀÏ»ù½ðÍйܡ¢Í¶×ÊÇéÐξÙÐмàÊÓ¡£¡£¡£¡£¡£¡£¡£
(Æß)ƾ֤¹ú¼Ò»®¶¨ÉúÑÄÑøÀÏ»ù½ðÊÜÍÐÓªÒµ»î¶¯¼Í¼¡¢Õ˲ᡢ±¨±íºÍÆäËûÏà¹Ø×ÊÁÏ¡£¡£¡£¡£¡£¡£¡£
(°Ë)¹ú¼Ò»®¶¨ºÍÌõÔ¼Ô¼¶¨µÄÆäËûÖ°Ô𡣡£¡£¡£¡£¡£¡£
µÚÊ®ÆßÌõ ÊÜÍлú¹¹Ó¦µ±½«ÑøÀÏ»ù½ðµ¥¶ÀÖÎÀí¡¢¼¯ÖÐÔËÓª¡¢×ÔÁ¦ºËË㣬£¬£¬£¬¿É¶Ô²¿·ÖÑøÀÏ»ù½ð×ʲú¾ÙÐÐÖ±½ÓͶ×Ê£¬£¬£¬£¬ÆäËûÑøÀÏ»ù½ð×ʲúίÍÐÆäËûרҵ»ú¹¹Í¶×Ê¡£¡£¡£¡£¡£¡£¡£
ͳһ¸öÑøÀÏ»ù½ðͶ×Ê×éºÏ£¬£¬£¬£¬Íйܻú¹¹ÓëͶ×ÊÖÎÀí»ú¹¹²»µÃΪͳһ»ú¹¹¡£¡£¡£¡£¡£¡£¡£
µÚÊ®°ËÌõ ÉêÇëÑøÀÏ»ù½ðÍйÜÓªÒµ¡¢Í¶×ÊÖÎÀíÓªÒµµÄ»ú¹¹£¬£¬£¬£¬ÐèÏòÊÜÍлú¹¹Ìá½»ÉêÇë¡£¡£¡£¡£¡£¡£¡£ÊÜÍлú¹¹½¨Éèר¼ÒÆÀÉóίԱ»á£¬£¬£¬£¬²ÎÕÕ¹ûÕæÕбêµÄÔÔò¶Ô¾ß±¸Ìõ¼þµÄÑøÀÏ»ù½ðÍйÜÓªÒµ¡¢Í¶×ÊÖÎÀíÓªÒµÉêÇëÈ˾ÙÐÐÆÀÉ󡣡£¡£¡£¡£¡£¡£ÆÀÉó²½·¥¼°ÆÀÉóЧ¹û±¨¹úÎñÔºÓйØÖ÷¹Ü²¿·Ö±¸°¸¡£¡£¡£¡£¡£¡£¡£
½¨É轡ȫÊÜÍлú¹¹¡¢Íйܻú¹¹ºÍͶ×ÊÖÎÀí»ú¹¹¾ºÕù»úÖÆ£¬£¬£¬£¬Ò»Ö±ÓÅ»¯ÖÎÀí½á¹¹£¬£¬£¬£¬ÌáÉýÑøÀÏ»ù½ðͶ×ÊÔËӪˮƽ¡£¡£¡£¡£¡£¡£¡£
µÚÊ®¾ÅÌõ ÊÜÍлú¹¹¼°Æä¶ÊÂ(ÀíÊÂ)¡¢¼àÊ¡¢ÖÎÀíÖ°Ô±ºÍÆäËû´ÓÒµÖ°Ô±²»µÃÓÐÏÂÁÐÐÐΪ£º
(Ò»)Î¥·´ÓëίÍÐÈËÌõÔ¼Ô¼¶¨¡£¡£¡£¡£¡£¡£¡£
(¶þ)ʹÓÃÑøÀÏ»ù½ð×ʲú»òÕßÖ°ÎñÖ®±ãıȡ²»Õýµ±ÀûÒæ¡£¡£¡£¡£¡£¡£¡£
(Èý)ÇÖÕ¼¡¢Å²ÓÃÊÜÍÐÖÎÀíµÄÑøÀÏ»ù½ð×ʲú¡£¡£¡£¡£¡£¡£¡£
(ËÄ)й¶ÒòÖ°Îñ±ãµ±»ñÈ¡µÄδ¹ûÕæÐÅÏ¢£¬£¬£¬£¬»òÕßʹÓøÃÐÅÏ¢´ÓÊ»òÕÑʾ¡¢ÌåÏÖËûÈ˾ÙÐÐÏà¹ØµÄÉúÒâ»î¶¯¡£¡£¡£¡£¡£¡£¡£
(Îå)Ö´·¨¡¢ÐÐÕþ¹æÔòºÍ¹úÎñÔºÓйØÖ÷¹Ü²¿·Ö»®¶¨Õ¥È¡µÄÆäËûÐÐΪ¡£¡£¡£¡£¡£¡£¡£
µÚËÄÕ Íйܻú¹¹
µÚ¶þÊ®Ìõ ±¾²½·¥Ëù³ÆÍйܻú¹¹£¬£¬£¬£¬ÊÇÖ¸½ÓÊÜÑøÀÏ»ù½ðÊÜÍлú¹¹Î¯ÍУ¬£¬£¬£¬¾ßÓÐÌìÏÂÉç»á°ü¹Ü»ù½ð¡¢ÆóÒµÄê½ð»ù½ðÍйÜÂÄÀú£¬£¬£¬£¬»òÕß¾ßÓÐÓÅÒìµÄ»ù½ðÍйÜÒµ¼¨ºÍÉç»áÐÅÓþ£¬£¬£¬£¬ÈÏÕæÇå¾²±£¹ÜÑøÀÏ»ù½ð×ʲúµÄÉÌÒµÒøÐС£¡£¡£¡£¡£¡£¡£
µÚ¶þʮһÌõ Íйܻú¹¹Ó¦µ±ÍÆÐÐÏÂÁÐÖ°Ôð£º
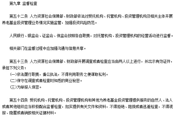
(Ò»)Çå¾²±£¹ÜÑøÀÏ»ù½ð×ʲú¡£¡£¡£¡£¡£¡£¡£
(¶þ)ÒÔÑøÀÏ»ù½ðÃûÒ忪Éè»ù½ð×ʲúµÄ×ʽðÕË»§¡¢Ö¤È¯ÕË»§ºÍÆÚ»õÕË»§µÈ¡£¡£¡£¡£¡£¡£¡£
(Èý)ʵʱ°ìÀíÕûÀí¡¢½»¸îÊÂÒË¡£¡£¡£¡£¡£¡£¡£
(ËÄ)ÈÏÕæÑøÀÏ»ù½ð»á¼ÆºËËãºÍ¹ÀÖµ£¬£¬£¬£¬¸´ºË¡¢Éó²éºÍÈ·ÈÏͶ×ÊÖÎÀí»ú¹¹ÅÌËãµÄ»ù½ð×ʲú¾»Öµ¡£¡£¡£¡£¡£¡£¡£
(Îå)ƾ֤»®¶¨¼àÊÓͶ×ÊÖÎÀí»ú¹¹µÄͶ×ʻ£¬£¬£¬£¬²¢°´ÆÚÏòÊÜÍлú¹¹±¨¸æ¼àÊÓÇéÐΡ£¡£¡£¡£¡£¡£¡£
(Áù)°´ÆÚÏòÊÜÍлú¹¹Ìá½»ÑøÀÏ»ù½ðÍйܺͲÆÎñ»á¼Æ±¨¸æ£»£»£»£»£»£»£»°´ÆÚÏò¹úÎñÔºÓйØÖ÷¹Ü²¿·ÖÌá½»¿ªÕ¹ÑøÀÏ»ù½ðÍйÜÓªÒµÇéÐεı¨¸æ¡£¡£¡£¡£¡£¡£¡£
(Æß)ƾ֤¹ú¼Ò»®¶¨ÉúÑÄÑøÀÏ»ù½ðÍйÜÓªÒµ»î¶¯¼Í¼¡¢Õ˲ᡢ±¨±íºÍÆäËûÏà¹Ø×ÊÁÏ¡£¡£¡£¡£¡£¡£¡£
(°Ë)¹ú¼Ò»®¶¨ºÍÌõÔ¼Ô¼¶¨µÄÆäËûÖ°Ô𡣡£¡£¡£¡£¡£¡£
µÚ¶þÊ®¶þÌõ Íйܻú¹¹·¢Ã÷Ͷ×ÊÖÎÀí»ú¹¹ÒÀ¾ÝÉúÒâ³ÌÐòÉÐ佨ÉèµÄͶ×ÊÖ¸ÁîÎ¥·´Ö´·¨¡¢ÐÐÕþ¹æÔò¡¢ÆäËûÓйػ®¶¨»òÕßÌõÔ¼Ô¼¶¨µÄ£¬£¬£¬£¬Ó¦µ±¾Ü¾øÖ´ÐУ¬£¬£¬£¬Á¬Ã¦Í¨ÖªÍ¶×ÊÖÎÀí»ú¹¹£¬£¬£¬£¬²¢ÊµÊ±ÏòÊÜÍлú¹¹ºÍ¹úÎñÔºÓйØÖ÷¹Ü²¿·Ö±¨¸æ¡£¡£¡£¡£¡£¡£¡£
Íйܻú¹¹·¢Ã÷Ͷ×ÊÖÎÀí»ú¹¹ÒÀ¾ÝÉúÒâ³ÌÐòÒѾ½¨ÉèµÄͶ×ÊÖ¸ÁîÎ¥·´Ö´·¨¡¢ÐÐÕþ¹æÔò¡¢ÆäËûÓйػ®¶¨»òÕßÌõÔ¼Ô¼¶¨µÄ£¬£¬£¬£¬Ó¦µ±Á¬Ã¦Í¨ÖªÍ¶×ÊÖÎÀí»ú¹¹£¬£¬£¬£¬²¢ÊµÊ±ÏòÊÜÍлú¹¹ºÍ¹úÎñÔºÓйØÖ÷¹Ü²¿·Ö±¨¸æ¡£¡£¡£¡£¡£¡£¡£
µÚ¶þÊ®ÈýÌõ ÓÐÏÂÁÐÇéÐÎÖ®Ò»µÄ£¬£¬£¬£¬Íйܻú¹¹Ö°ÔðÖÕÖ¹£º
(Ò»)Î¥·´ÓëÊÜÍлú¹¹ÌõÔ¼Ô¼¶¨£¬£¬£¬£¬Çé½ÚÑÏÖØµÄ¡£¡£¡£¡£¡£¡£¡£
(¶þ)ʹÓÃÑøÀÏ»ù½ð×ʲúΪÆäıȡ²»Õýµ±ÀûÒæ£¬£¬£¬£¬»òÕßΪËûÈËıȡ²»Õýµ±ÀûÒæµÄ¡£¡£¡£¡£¡£¡£¡£
(Èý)ÒÀ·¨ÇýÖð¡¢±»ÒÀ·¨×÷·Ï¡¢±»ÒÀ·¨Ðû¸æÐÝÒµ»òÕß±»ÒÀ·¨½ÓÊܵġ£¡£¡£¡£¡£¡£¡£
(ËÄ)ÊÜÍлú¹¹Óгä·ÖÀíÓÉÒÔΪÍйܻú¹¹Ó¦µ±±»ÖÕÖ¹Ö°ÔðµÄ¡£¡£¡£¡£¡£¡£¡£
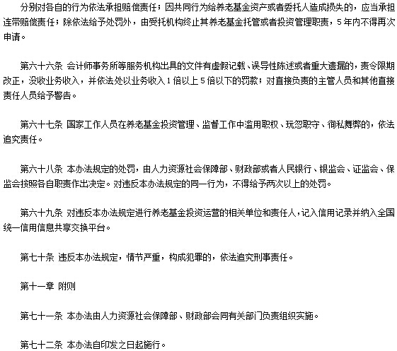
(Îå)¹úÎñÔºÓйØÖ÷¹Ü²¿·ÖÓгä·ÖÀíÓɺÍÒÀ¾ÝÒÔΪÍйܻú¹¹Ó¦µ±±»ÖÕÖ¹Ö°ÔðµÄ¡£¡£¡£¡£¡£¡£¡£
(Áù)¹úÎñÔºÓйØÖ÷¹Ü²¿·Ö»®¶¨ºÍÌõÔ¼Ô¼¶¨µÄÆäËûÇéÐΡ£¡£¡£¡£¡£¡£¡£
µÚ¶þÊ®ËÄÌõ Íйܻú¹¹Ö°ÔðÖÕÖ¹µÄ£¬£¬£¬£¬Ó¦µ±Í×ÉÆ±£¹ÜÑøÀÏ»ù½ðÍйÜÓªÒµ×ÊÁÏ£¬£¬£¬£¬ÔÚ45ÈÕÄÚ°ìÀí»ù½ðÍйÜÓªÒµÒÆ½»ÊÖÐø£¬£¬£¬£¬ÐµÄÍйܻú¹¹Ó¦µ±ÎüÊÕ²¢ÐÐʹÏìÓ¦Ö°Ô𡣡£¡£¡£¡£¡£¡£
µÚ¶þÊ®ÎåÌõ Íйܻú¹¹¼°Æä¶Ê¡¢¼àÊ¡¢ÖÎÀíÖ°Ô±ºÍÆäËû´ÓÒµÖ°Ô±²»µÃÓÐÏÂÁÐÐÐΪ£º
(Ò»)½«ÍйܵÄÑøÀÏ»ù½ð×ʲúÓëÆä¹ÌÓй¤Òµ»ìÏýÖÎÀí¡£¡£¡£¡£¡£¡£¡£
(¶þ)½«ÍйܵÄÑøÀÏ»ù½ð×ʲúÓëÍÐ¹ÜµÄÆäËû¹¤Òµ»ìÏýÖÎÀí¡£¡£¡£¡£¡£¡£¡£
(Èý)½«ÍйܵIJî±ðÑøÀÏ»ù½ð×ʲú»ìÏýÖÎÀí¡£¡£¡£¡£¡£¡£¡£
(ËÄ)ÇÖÕ¼¡¢Å²ÓÃÍйܵÄÑøÀÏ»ù½ð×ʲú¡£¡£¡£¡£¡£¡£¡£
(Îå)ʹÓÃÑøÀÏ»ù½ð×ʲú»òÕßÖ°ÎñÖ®±ãΪËûÈËıȡ²»Õýµ±ÀûÒæ¡£¡£¡£¡£¡£¡£¡£
(Áù)й¶ÒòÖ°Îñ±ãµ±»ñÈ¡µÄδ¹ûÕæÐÅÏ¢£¬£¬£¬£¬»òÕßʹÓøÃÐÅÏ¢´ÓÊ»òÕÑʾ¡¢ÌåÏÖËûÈ˾ÙÐÐÏà¹ØµÄÉúÒâ»î¶¯¡£¡£¡£¡£¡£¡£¡£
(Æß)Ö´·¨¡¢ÐÐÕþ¹æÔòºÍ¹úÎñÔºÓйØÖ÷¹Ü²¿·Ö»®¶¨Õ¥È¡µÄÆäËûÐÐΪ¡£¡£¡£¡£¡£¡£¡£
µÚÎåÕ Ͷ×ÊÖÎÀí»ú¹¹
µÚ¶þÊ®ÁùÌõ ±¾²½·¥Ëù³ÆÍ¶×ÊÖÎÀí»ú¹¹£¬£¬£¬£¬ÊÇÖ¸½ÓÊÜÊÜÍлú¹¹Î¯ÍУ¬£¬£¬£¬¾ßÓÐÌìÏÂÉç»á°ü¹Ü»ù½ð¡¢ÆóÒµÄê½ð»ù½ðͶ×ÊÖÎÀíÂÄÀú£¬£¬£¬£¬»òÕß¾ßÓÐÓÅÒìµÄ×ʲúÖÎÀíÒµ¼¨¡¢²ÆÎñ״̬ºÍÉç»áÐÅÓþ£¬£¬£¬£¬ÈÏÕæÑøÀÏ»ù½ð×ʲúͶ×ÊÔËÓªµÄרҵ»ú¹¹¡£¡£¡£¡£¡£¡£¡£
µÚ¶þÊ®ÆßÌõ Ͷ×ÊÖÎÀí»ú¹¹Ó¦µ±½¨ÉèÓÅÒìµÄÄÚ²¿ÖÎÀí½á¹¹£¬£¬£¬£¬Ã÷È·¹É¶«»á¡¢¶Ê»ᡢ¼àÊ»áºÍ¸ß¼¶ÖÎÀíÖ°Ô±µÄÖ°ÔðȨÏÞ£¬£¬£¬£¬È·±£×ÔÁ¦Í¶×ÊÔËÓª£»£»£»£»£»£»£»Ó¦µ±½¡È«×ʲúÉèÖá¢Î£º¦ÖÎÀíºÍ¼¨Ð§ÆÀ¹ÀµÈÖÆ¶È¡£¡£¡£¡£¡£¡£¡£
Ͷ×ÊÖÎÀí»ú¹¹¼°Æä¹É¶«¡¢¶Ê¡¢¼àÊ¡¢ÖÎÀíÖ°Ô±ºÍÆäËû´ÓÒµÖ°Ô±²»µÃ´ÓÊÂËðº¦ÑøÀÏ»ù½ð×ʲúºÍÊÜÍлú¹¹ÀûÒæµÄ֤ȯÉúÒâ¼°ÆäËû»î¶¯£»£»£»£»£»£»£»ÔÚÐÐʹȨÁ¦»òÕßÍÆÐÐÖ°Ôðʱ£¬£¬£¬£¬Ó¦µ±×ñÕջرÜÔÔò¡£¡£¡£¡£¡£¡£¡£
µÚ¶þÊ®°ËÌõ Ͷ×ÊÖÎÀí»ú¹¹Ó¦µ±ÍÆÐÐÏÂÁÐÖ°Ôð£º
(Ò»)ƾ֤Ͷ×ÊÖÎÀíÌõÔ¼£¬£¬£¬£¬ÖÎÀíÑøÀÏ»ù½ðͶ×Ê×éºÏºÍÏîÄ¿¡£¡£¡£¡£¡£¡£¡£
(¶þ)¶ÔËùÖÎÀíµÄ²î±ðÑøÀÏ»ù½ð×ʲú»®·ÖÖÎÀí¡¢»®·Ö¼ÇÕË¡£¡£¡£¡£¡£¡£¡£
(Èý)ʵʱÓëÍйܻú¹¹ºË¶ÔÑøÀÏ»ù½ð»á¼ÆºËËãºÍ¹ÀֵЧ¹û¡£¡£¡£¡£¡£¡£¡£
(ËÄ)¾ÙÐÐÑøÀÏ»ù½ð»á¼ÆºËË㣬£¬£¬£¬ÌåÀýÑøÀÏ»ù½ð²ÆÎñ»á¼Æ±¨¸æ¡£¡£¡£¡£¡£¡£¡£
(Îå)ƾ֤¹ú¼Ò»®¶¨ÉúÑÄÑøÀÏ»ù½ðͶ×ÊÓªÒµ»î¶¯¼Í¼¡¢Õ˲ᡢ±¨±íºÍÆäËûÏà¹Ø×ÊÁÏ¡£¡£¡£¡£¡£¡£¡£
(Áù)¹ú¼Ò»®¶¨ºÍÌõÔ¼Ô¼¶¨µÄÆäËûÖ°Ô𡣡£¡£¡£¡£¡£¡£
µÚ¶þÊ®¾ÅÌõ Ͷ×ÊÖÎÀí»ú¹¹´Óµ±ÆÚÊÕÈ¡µÄÖÎÀí·ÑÖУ¬£¬£¬£¬ÌáÈ¡20%×÷ΪΣº¦×¼±¸½ð£¬£¬£¬£¬×¨ÏîÓÃÓÚÌίÍÐͶ×Ê×ʲú·ºÆðµÄͶ×ÊËðʧ¡£¡£¡£¡£¡£¡£¡£
µÚÈýÊ®Ìõ ÓÐÏÂÁÐÇéÐÎÖ®Ò»µÄ£¬£¬£¬£¬Í¶×ÊÖÎÀí»ú¹¹Ó¦µ±ÊµÊ±ÏòÊÜÍлú¹¹ºÍ¹úÎñÔºÓйØÖ÷¹Ü²¿·Ö±¨¸æ£º
(Ò»)ÑøÀÏ»ù½ð×ʲúÊг¡¼ÛÖµ´ó·ù¶È²¨¶¯¡£¡£¡£¡£¡£¡£¡£
(¶þ)ÓпÉÄÜÊ¹ÑøÀÏ»ù½ð×ʲúµÄ¼ÛÖµÊܵ½ÖØ´óÓ°ÏìµÄÆäËûÊÂÏî¡£¡£¡£¡£¡£¡£¡£
(Èý)¹úÎñÔºÓйØÖ÷¹Ü²¿·Ö»®¶¨»òÕßÌõÔ¼Ô¼¶¨µÄÆäËû±¨¸æÊÂÏî¡£¡£¡£¡£¡£¡£¡£
µÚÈýʮһÌõ ÓÐÏÂÁÐÇéÐÎÖ®Ò»µÄ£¬£¬£¬£¬Í¶×ÊÖÎÀí»ú¹¹Ö°ÔðÖÕÖ¹£º
(Ò»)Î¥·´ÓëÊÜÍлú¹¹ÌõÔ¼Ô¼¶¨£¬£¬£¬£¬Çé½ÚÑÏÖØµÄ¡£¡£¡£¡£¡£¡£¡£
(¶þ)ʹÓÃÑøÀÏ»ù½ð×ʲúΪÆäıȡ²»Õýµ±ÀûÒæ£¬£¬£¬£¬»òÕßΪËûÈËıȡ²»Õýµ±ÀûÒæµÄ¡£¡£¡£¡£¡£¡£¡£
(Èý)ÒÀ·¨ÇýÖð¡¢±»ÒÀ·¨×÷·Ï¡¢±»ÒÀ·¨Ðû¸æÐÝÒµ»òÕß±»ÒÀ·¨½ÓÊܵġ£¡£¡£¡£¡£¡£¡£
(ËÄ)ÊÜÍлú¹¹Óгä·ÖÀíÓÉÒÔΪͶ×ÊÖÎÀí»ú¹¹Ó¦µ±±»ÖÕÖ¹Ö°ÔðµÄ¡£¡£¡£¡£¡£¡£¡£
(Îå)¹úÎñÔºÓйØÖ÷¹Ü²¿·ÖÓгä·ÖÀíÓɺÍÒÀ¾ÝÒÔΪͶ×ÊÖÎÀí»ú¹¹Ó¦µ±±»ÖÕÖ¹Ö°ÔðµÄ¡£¡£¡£¡£¡£¡£¡£
(Áù)¹úÎñÔºÓйØÖ÷¹Ü²¿·Ö»®¶¨ºÍÌõÔ¼Ô¼¶¨µÄÆäËûÇéÐΡ£¡£¡£¡£¡£¡£¡£
µÚÈýÊ®¶þÌõ Ͷ×ÊÖÎÀí»ú¹¹Ö°ÔðÖÕÖ¹µÄ£¬£¬£¬£¬Ó¦µ±Í×ÉÆ±£¹ÜÑøÀÏ»ù½ðͶ×ÊÔËÓªÓªÒµ×ÊÁÏ£¬£¬£¬£¬ÔÚ45ÈÕÄÚ°ìÀí»ù½ðͶ×ÊÔËÓªÓªÒµÒÆ½»ÊÖÐø£¬£¬£¬£¬ÐµÄͶ×ÊÖÎÀí»ú¹¹Ó¦µ±ÎüÊÕ²¢ÐÐʹÏìÓ¦Ö°Ô𡣡£¡£¡£¡£¡£¡£
µÚÈýÊ®ÈýÌõ Ͷ×ÊÖÎÀí»ú¹¹¼°Æä¶Ê¡¢¼àÊ¡¢ÖÎÀíÖ°Ô±ºÍÆäËû´ÓÒµÖ°Ô±²»µÃÓÐÏÂÁÐÐÐΪ£º
(Ò»)½«Æä¹ÌÓй¤Òµ»òÕßËûÈ˹¤Òµ»ìͬÓÚÑøÀÏ»ù½ð×ʲú´ÓÊÂ֤ȯͶ×Ê¡£¡£¡£¡£¡£¡£¡£
(¶þ)²»¹«Õý¿´´ýÑøÀÏ»ù½ð×ʲúÓëÆäÖÎÀíµÄÆäËû¹¤Òµ¡£¡£¡£¡£¡£¡£¡£
(Èý)²»¹«Õý¿´´ýÆäÖÎÀíµÄ²î±ðÑøÀÏ»ù½ð×ʲú¡£¡£¡£¡£¡£¡£¡£
(ËÄ)ʹÓÃÑøÀÏ»ù½ð×ʲú»òÕßÖ°ÎñÖ®±ãΪËûÈËıȡ²»Õýµ±ÀûÒæ¡£¡£¡£¡£¡£¡£¡£
(Îå)ÏòÊÜÍлú¹¹Î¥¹æÔÊÐíÊÕÒæ»òÕ߼縺Ëðʧ¡£¡£¡£¡£¡£¡£¡£
(Áù)ÇÖÕ¼¡¢Å²ÓÃÑøÀÏ»ù½ð×ʲú¡£¡£¡£¡£¡£¡£¡£
(Æß)й¶ÒòÖ°Îñ±ãµ±»ñÈ¡µÄδ¹ûÕæÐÅÏ¢£¬£¬£¬£¬»òÕßʹÓøÃÐÅÏ¢´ÓÊ»òÕÑʾ¡¢ÌåÏÖËûÈ˾ÙÐÐÏà¹ØµÄÉúÒâ»î¶¯¡£¡£¡£¡£¡£¡£¡£
(°Ë)´ÓÊ¿ÉÄÜÊ¹ÑøÀÏ»ù½ð×ʲú¼ç¸ºÎÞÏÞÔðÈεÄͶ×Ê¡£¡£¡£¡£¡£¡£¡£
(¾Å)Ö´·¨¡¢ÐÐÕþ¹æÔòºÍ¹úÎñÔºÓйØÖ÷¹Ü²¿·Ö»®¶¨Õ¥È¡µÄÆäËûÐÐΪ¡£¡£¡£¡£¡£¡£¡£
µÚÁùÕÂ ÑøÀÏ»ù½ðͶ×Ê
µÚÈýÊ®ËÄÌõ ÑøÀÏ»ù½ðÏÞÓÚ¾³ÄÚͶ×Ê¡£¡£¡£¡£¡£¡£¡£Í¶×ʹæÄ£°üÀ¨£ºÒøÐдæ¿î£¬£¬£¬£¬ÖÐÑëÒøÐÐÆ±¾Ý£¬£¬£¬£¬Í¬Òµ´æµ¥£»£»£»£»£»£»£»¹úÕ®£¬£¬£¬£¬Õþ²ßÐÔ¡¢¿ª·¢ÐÔÒøÐÐծȯ£¬£¬£¬£¬ÐÅÓÃÆ·¼¶ÔÚͶ×ʼ¶ÒÔÉϵĽðÈÚÕ®¡¢ÆóÒµ(¹«Ë¾)Õ®¡¢µØ·½Õþ¸®Õ®È¯¡¢¿Éת»»Õ®(º¬ÊèÉ¢ÉúÒâ¿Éת»»Õ®)¡¢¶ÌÆÚÈÚ×Êȯ¡¢ÖÐÆÚÆ±¾Ý¡¢×ʲúÖ§³Ö֤ȯ£¬£¬£¬£¬Õ®È¯»Ø¹º£»£»£»£»£»£»£»ÑøÀϽð²úÆ·£¬£¬£¬£¬ÉÏÊÐÁ÷ͨµÄ֤ȯͶ×Ê»ù½ð£¬£¬£¬£¬¹ÉƱ£¬£¬£¬£¬¹ÉȨ£¬£¬£¬£¬¹ÉÖ¸ÆÚ»õ£¬£¬£¬£¬¹úÕ®ÆÚ»õ¡£¡£¡£¡£¡£¡£¡£
µÚÈýÊ®ÎåÌõ ¹ú¼ÒÖØ´ó¹¤³ÌºÍÖØ´óÏîÄ¿½¨É裬£¬£¬£¬ÑøÀÏ»ù½ð¿ÉÒÔͨ¹ýÊʵ±·½·¨¼ÓÈëͶ×Ê¡£¡£¡£¡£¡£¡£¡£
µÚÈýÊ®ÁùÌõ ¹úÓÐÖØµãÆóÒµ¸ÄÖÆ¡¢ÉÏÊУ¬£¬£¬£¬ÑøÀÏ»ù½ð¿ÉÒÔ¾ÙÐйÉȨͶ×Ê¡£¡£¡£¡£¡£¡£¡£¹æÄ£ÏÞÖÆÎªÖÐÑëÆóÒµ¼°ÆäÒ»¼¶×Ó¹«Ë¾£¬£¬£¬£¬ÒÔ¼°µØ·½¾ßÓн¹µã¾ºÕùÁ¦µÄÐÐÒµÁúÍ·ÆóÒµ£¬£¬£¬£¬°üÀ¨Ê¡¼¶²ÆÎñ²¿·Ö¡¢¹úÓÐ×ʲúÖÎÀí²¿·Ö³ö×ʵĹúÓлò¹úÓÐ¿Ø¹ÉÆóÒµ¡£¡£¡£¡£¡£¡£¡£
µÚÈýÊ®ÆßÌõ ÑøÀÏ»ù½ðͶ×ʱÈÀý£¬£¬£¬£¬Æ¾Ö¤¹«ÔʼÛÖµÅÌËãÓ¦µ±ÇкÏÏÂÁл®¶¨£º
(Ò»)Ͷ×ÊÒøÐлîÆÚ´æ¿î£¬£¬£¬£¬Ò»ÄêÆÚÒÔÄÚ(º¬Ò»Äê)µÄ°´ÆÚ´æ¿î£¬£¬£¬£¬ÖÐÑëÒøÐÐÆ±¾Ý£¬£¬£¬£¬Ê£ÓàÏÞÆÚÔÚÒ»ÄêÆÚÒÔÄÚ(º¬Ò»Äê)µÄ¹úÕ®£¬£¬£¬£¬Õ®È¯»Ø¹º£¬£¬£¬£¬Ç®±ÒÐÍÑøÀϽð²úÆ·£¬£¬£¬£¬Ç®±ÒÊг¡»ù½ðµÄ±ÈÀý£¬£¬£¬£¬ºÏ¼Æ²»µÃµÍÓÚÑøÀÏ»ù½ð×ʲú¾»ÖµµÄ5%¡£¡£¡£¡£¡£¡£¡£ÕûÀí±¸¸¶½ð¡¢Ö¤È¯ÕûÀí¿îÒÔ¼°Ò»¼¶Êг¡Ö¤È¯É깺×ʽðÊÓΪÁ÷¶¯ÐÔ×ʲú¡£¡£¡£¡£¡£¡£¡£
(¶þ)Ͷ×ÊÒ»ÄêÆÚÒÔÉϵÄÒøÐа´ÆÚ´æ¿î¡¢ÐÒé´æ¿î¡¢Í¬Òµ´æµ¥£¬£¬£¬£¬Ê£ÓàÏÞÆÚÔÚÒ»ÄêÆÚÒÔÉϵĹúÕ®£¬£¬£¬£¬Õþ²ßÐÔ¡¢¿ª·¢ÐÔÒøÐÐծȯ£¬£¬£¬£¬½ðÈÚÕ®£¬£¬£¬£¬ÆóÒµ(¹«Ë¾)Õ®£¬£¬£¬£¬µØ·½Õþ¸®Õ®È¯£¬£¬£¬£¬¿Éת»»Õ®(º¬ÊèÉ¢ÉúÒâ¿Éת»»Õ®)£¬£¬£¬£¬¶ÌÆÚÈÚ×Êȯ£¬£¬£¬£¬ÖÐÆÚÆ±¾Ý£¬£¬£¬£¬×ʲúÖ§³Ö֤ȯ£¬£¬£¬£¬Àο¿ÊÕÒæÐÍÑøÀϽð²úÆ·£¬£¬£¬£¬»ìÏýÐÍÑøÀϽð²úÆ·£¬£¬£¬£¬Õ®È¯»ù½ðµÄ±ÈÀý£¬£¬£¬£¬ºÏ¼Æ²»µÃ¸ßÓÚÑøÀÏ»ù½ð×ʲú¾»ÖµµÄ135%¡£¡£¡£¡£¡£¡£¡£ÆäÖУ¬£¬£¬£¬Õ®È¯Õý»Ø¹ºµÄ×ʽðÓà¶îÔÚÿ¸öÉúÒâÈÕ¾ù²»µÃ¸ßÓÚÑøÀÏ»ù½ð×ʲú¾»ÖµµÄ40%¡£¡£¡£¡£¡£¡£¡£
(Èý)Ͷ×Ê¹ÉÆ±¡¢¹ÉƱ»ù½ð¡¢»ìÏý»ù½ð¡¢¹ÉƱÐÍÑøÀϽð²úÆ·µÄ±ÈÀý£¬£¬£¬£¬ºÏ¼Æ²»µÃ¸ßÓÚÑøÀÏ»ù½ð×ʲú¾»ÖµµÄ30%¡£¡£¡£¡£¡£¡£¡£
ÑøÀÏ»ù½ð²»µÃÓÃÓÚÏòËûÈË´û¿îºÍÌṩµ£±££¬£¬£¬£¬²»µÃÖ±½ÓͶ×ÊÓÚȨ֤£¬£¬£¬£¬µ«ÒòͶ×Ê¹ÉÆ±¡¢ÊèÉ¢ÉúÒâ¿Éת»»Õ®µÈͶ×ÊÆ·ÖÖ¶øÑÜÉú»ñµÃµÄȨ֤£¬£¬£¬£¬Ó¦µ±ÔÚȨ֤ÉÏÊÐÉúÒâÖ®ÈÕÆð10¸öÉúÒâÈÕÄÚÂô³ö¡£¡£¡£¡£¡£¡£¡£
(ËÄ)Ͷ×ʹú¼ÒÖØ´óÏîÄ¿ºÍÖØµãÆóÒµ¹ÉȨµÄ±ÈÀý£¬£¬£¬£¬ºÏ¼Æ²»µÃ¸ßÓÚÑøÀÏ»ù½ð×ʲú¾»ÖµµÄ20%¡£¡£¡£¡£¡£¡£¡£
ÓÉÓÚÊг¡Õǵø¡¢×ʽ𻮲¦µÈÔµ¹ÊÔÓÉ·ºÆð±»¶¯Í¶×ʱÈÀý³¬±êµÄ£¬£¬£¬£¬ÑøÀÏ»ù½ðͶ×ʱÈÀýµ÷½âÓ¦µ±ÔÚÌõÔ¼»®¶¨µÄÉúÒâÈÕÄÚÍê³É¡£¡£¡£¡£¡£¡£¡£
µÚÈýÊ®°ËÌõ ÑøÀÏ»ù½ð×ʲú¼ÓÈë¹ÉÖ¸ÆÚ»õ¡¢¹úÕ®ÆÚ»õÉúÒ⣬£¬£¬£¬Ö»ÄÜÒÔÌ×ÆÚ±£ÖµÎªÄ¿µÄ£¬£¬£¬£¬²¢Æ¾Ö¤Öйú½ðÈÚÆÚ»õÉúÒâËùÌ×ÆÚ±£ÖµÖÎÀíµÄÓйػ®¶¨Ö´ÐУ»£»£»£»£»£»£»ÔÚÈκÎÉúÒâÈÕÈÕÖÕ£¬£¬£¬£¬Ëù³ÖÓеÄÂô³ö¹ÉÖ¸ÆÚ»õ¡¢¹úÕ®ÆÚ»õºÏÔ¼¼ÛÖµ£¬£¬£¬£¬²»µÃÁè¼ÝÆä¶Ô³å±êµÄµÄÕËÃæ¼ÛÖµ¡£¡£¡£¡£¡£¡£¡£
µÚÈýÊ®¾ÅÌõ ƾ֤½ðÈÚÊг¡×ª±äºÍͶ×ÊÔËÓªÇéÐΣ¬£¬£¬£¬¹úÎñÔºÓйØÖ÷¹Ü²¿·ÖÊÊʱ±¨Çë¹úÎñÔº¶ÔÑøÀÏ»ù½ðͶ×ʹæÄ£ºÍ±ÈÀý¾ÙÐе÷½â¡£¡£¡£¡£¡£¡£¡£
µÚÆßÕ ¹ÀÖµºÍÓöÈ
µÚËÄÊ®Ìõ ÊÜÍлú¹¹Æ¾Ö¤¡¶ÆóÒµ»á¼Æ×¼ÔòµÚ22ºÅ——½ðÈÚ¹¤¾ßÈ·ÈϺͼÆÁ¿¡·¡¢¡¶Ö¤È¯Í¶×Ê»ù½ð»á¼ÆºËËãÓªÒµÖ¸Òý¡·µÈ»®¶¨£¬£¬£¬£¬¶ÔÑøÀÏ»ù½ð¾ÙÐÐ»á¼ÆºËËãºÍ¹ÀÖµ¡£¡£¡£¡£¡£¡£¡£
µ±Ô±¬·¢µÄίÍÐͶ×Ê×ʽð»®Èë¡¢»®³öºÍͶ×ÊÊÕÒæ·ÖÅÉ£¬£¬£¬£¬ÒÔÉÏÔÂÄ©µÄ¹ÀֵЧ¹û×÷ΪºËËãÒÀ¾Ý¡£¡£¡£¡£¡£¡£¡£
µÚËÄʮһÌõ Íйܻú¹¹ÌáÈ¡µÄÍйܷÑÄê·ÑÂʲ»¸ßÓÚÍйÜÑøÀÏ»ù½ð×ʲú¾»ÖµµÄ0.05%¡£¡£¡£¡£¡£¡£¡£
µÚËÄÊ®¶þÌõ Ͷ×ÊÖÎÀí»ú¹¹ÌáÈ¡µÄͶ×ÊÖÎÀí·ÑÄê·ÑÂʲ»¸ßÓÚͶ×ÊÖÎÀíÑøÀÏ»ù½ð×ʲú¾»ÖµµÄ0.5%¡£¡£¡£¡£¡£¡£¡£
ÊÜÍлú¹¹Ó¦µ±ÔÚͶ×ÊÖÎÀíÌõÔ¼Öл®¶¨Í¶×ÊÖÎÀí»ú¹¹µÄÒµ¼¨»ù×¼£¬£¬£¬£¬Öƶ©¼¨Ð§ÉóºË²½·¥¡£¡£¡£¡£¡£¡£¡£
µÚËÄÊ®ÈýÌõ Æ¾Ö¤ÑøÀÏ»ù½ðÖÎÀíÇéÐΣ¬£¬£¬£¬¹úÎñÔºÓйØÖ÷¹Ü²¿·ÖÊÊʱ¶ÔÍйܷѡ¢Í¶×ÊÖÎÀí·ÑÂʾÙÐе÷½â¡£¡£¡£¡£¡£¡£¡£
µÚËÄÊ®ËÄÌõ ÊÜÍлú¹¹Æ¾Ö¤ÑøÀÏ»ù½ðÄê¶È¾»ÊÕÒæµÄ1%ÌáȡΣº¦×¼±¸½ð£¬£¬£¬£¬×¨ÏîÓÃÓÚÌî²¹ÑøÀÏ»ù½ðͶ×ʱ¬·¢µÄ¿÷Ë𡣡£¡£¡£¡£¡£¡£Óà¶îµÖ´ïÑøÀÏ»ù½ð×ʲú¾»Öµ5%ʱ¿É²»ÔÙÌáÈ¡¡£¡£¡£¡£¡£¡£¡£
Σº¦×¼±¸½ðÓë±¾½ðÒ»ÆðͶ×ÊÔËÓª£¬£¬£¬£¬µ¥¶À¼ÇÕË£¬£¬£¬£¬¹éίÍÐÈËËùÓС£¡£¡£¡£¡£¡£¡£
µÚ°ËÕ ±¨¸æÖƶÈ
µÚËÄÊ®ÎåÌõ ÊÜÍлú¹¹¡¢Íйܻú¹¹¡¢Í¶×ÊÖÎÀí»ú¹¹Ó¦µ±Æ¾Ö¤±¾²½·¥µÄ»®¶¨±¨¸æÑøÀÏ»ù½ðͶ×ÊÔËÓªµÄÇéÐΣ¬£¬£¬£¬°ü¹Ü±¨¸æÄÚÈÝûÓÐÐéα¼Í¼¡¢Îóµ¼ÐÔ³ÂÊö»òÕßÖØ´óÒÅ©£¬£¬£¬£¬²¢¶Ô±¨¸æÄÚÈݵÄÕæÊµÐÔ¡¢ÍêÕûÐÔÈÏÕæ¡£¡£¡£¡£¡£¡£¡£
µÚËÄÊ®ÁùÌõ ÊÜÍлú¹¹Òª°´ÏÂÁÐÒªÇó¾ÙÐÐÐÅÏ¢Åû¶ºÍ±¨¸æÓйØÊÂÏ
(Ò»)ÿÄêÒ»´ÎÏòÉç»áÐû²¼ÑøÀÏ»ù½ð×ʲú¡¢ÊÕÒæµÈ²ÆÎñ״̬¡£¡£¡£¡£¡£¡£¡£
(¶þ)ÏòίÍÐÈ˺͹úÎñÔºÓйØÖ÷¹Ü²¿·Öÿ¼¾¶ÈÌá½»ÑøÀÏ»ù½ð²ÆÎñ»á¼Æ±¨¸æ¡¢Í¶×Ê×ʲú¡¢ÊÕÒæµÈÇéÐα¨¸æ¡£¡£¡£¡£¡£¡£¡£
(Èý)ÏòίÍÐÈ˺͹úÎñÔºÓйØÖ÷¹Ü²¿·Ö¡¢¾¼Ã×ۺϲ¿·Ö±¨ËÍÑøÀÏ»ù½ð×ʲúÄê¶ÈÉ󼯱¨¸æ¡£¡£¡£¡£¡£¡£¡£
(ËÄ)ÑøÀÏ»ù½ð±¬·¢ÖØ´óÊÂÎñµÄ£¬£¬£¬£¬Ó¦Á¬Ã¦±¨¸æÎ¯ÍÐÈ˺͹úÎñÔºÓйØÖ÷¹Ü²¿·Ö£¬£¬£¬£¬²¢ÌåÀýÔÝʱ±¨¸æÊ飬£¬£¬£¬¾Åú×¼ºóÓèÒÔͨ¸æ¡£¡£¡£¡£¡£¡£¡£
µÚËÄÊ®ÆßÌõ Íйܻú¹¹Ó¦µ±Æ¾Ö¤ÍйÜÌõÔ¼ºÍÊÜÍлú¹¹µÄÒªÇ󣬣¬£¬£¬ÏòÊÜÍлú¹¹Ìá½»ÑøÀÏ»ù½ðÍйÜÔ¶ȱ¨¸æ¡¢¼¾¶È±¨¸æºÍÄê¶È±¨¸æ£»£»£»£»£»£»£»È籬·¢ÌØÊâÇéÐΣ¬£¬£¬£¬»¹Ó¦µ±ÌṩÔÝʱ±¨¸æ»òÕß¾ÙÐÐÖØ´óÐÅÏ¢Åû¶¡£¡£¡£¡£¡£¡£¡£Íйܻú¹¹Ó¦µ±¶ÔͶ×ÊÖÎÀí»ú¹¹ÌåÀý±¨¸æµÄÓйØÄÚÈݾÙÐи´ºË£¬£¬£¬£¬²¢Æ¾Ö¤ÐèÒª³ö¾ß¸´ºËÒâ¼û¡£¡£¡£¡£¡£¡£¡£
µÚËÄÊ®°ËÌõ Ͷ×ÊÖÎÀí»ú¹¹Ó¦µ±Æ¾Ö¤Í¶×ÊÖÎÀíÌõÔ¼¼°ÊÜÍлú¹¹µÄÒªÇ󣬣¬£¬£¬ÏòÊÜÍлú¹¹Ìá½»ÑøÀÏ»ù½ðͶ×ÊÔËÓªÔ¶ȱ¨¸æ¡¢¼¾¶È±¨¸æºÍÄê¶È±¨¸æ£»£»£»£»£»£»£»È籬·¢ÌØÊâÇéÐΣ¬£¬£¬£¬»¹Ó¦µ±ÌṩÔÝʱ±¨¸æ»òÕß¾ÙÐÐÖØ´óÐÅÏ¢Åû¶¡£¡£¡£¡£¡£¡£¡£
µÚËÄÊ®¾ÅÌõ Íйܻú¹¹¡¢Í¶×ÊÖÎÀí»ú¹¹Ó¦µ±Ïò¹úÎñÔºÓйØÖ÷¹Ü²¿·ÖÌá½»ÑøÀÏ»ù½ð¼¾¶È±¨¸æºÍÄê¶È±¨¸æ¡£¡£¡£¡£¡£¡£¡£
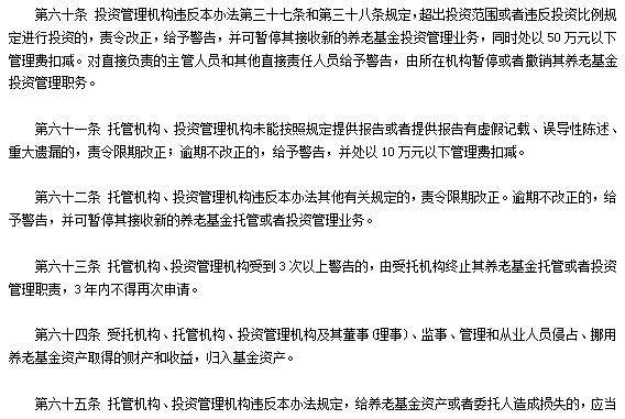
µÚÎåÊ®Ìõ ÓÐÏÂÁÐÇéÐÎÖ®Ò»µÄ£¬£¬£¬£¬Íйܻú¹¹¡¢Í¶×ÊÖÎÀí»ú¹¹Ó¦µ±ÊµÊ±ÏòÊÜÍлú¹¹ºÍ¹úÎñÔºÓйØÖ÷¹Ü²¿·Ö±¨¸æ£º




